【人教版】2024-2025学年六年级数学下册开学摸底考 - 奥一学习网 WWW.AYW.CC
小学学习资料免费下载 - 奥一学习网 AYW.CC
  • 首页
  • 一年级
    • 幼小衔接
    • 一年级语文
    • 一年级数学
    • 一升二
  • 二年级
    • 二年级语文
    • 二年级数学
    • 二年级英语
    • 二升三
  • 三年级
    • 三年级语文
    • 三年级数学
    • 三年级英语
    • 三升四
  • 四年级
    • 四年级语文
    • 四年级数学
    • 四年级英语
    • 四升五
  • 五年级
    • 五年级语文
    • 五年级数学
    • 五年级英语
    • 五升六
  • 六年级
    • 六年级语文
    • 六年级数学
    • 六年级英语
    • 小升初
  • 七年级
  • 八年级
  • 九年级
小学学习资料免费下载 - 奥一学习网 AYW.CC
  • 首页
  • 一年级
    • 幼小衔接
    • 一年级语文
    • 一年级数学
    • 一升二
  • 二年级
    • 二年级语文
    • 二年级数学
    • 二年级英语
    • 二升三
  • 三年级
    • 三年级语文
    • 三年级数学
    • 三年级英语
    • 三升四
  • 四年级
    • 四年级语文
    • 四年级数学
    • 四年级英语
    • 四升五
  • 五年级
    • 五年级语文
    • 五年级数学
    • 五年级英语
    • 五升六
  • 六年级
    • 六年级语文
    • 六年级数学
    • 六年级英语
    • 小升初
  • 七年级
  • 八年级
  • 九年级
  • 首页
  • 六年级
  • 正文

【人教版】2024-2025学年六年级数学下册开学摸底考

许老师的头像 - 奥一学习网 WWW.AYW.CC钻石会员
许老师等级-LV5 - 奥一学习网 WWW.AYW.CC
2025-10-16更新
11741

——预览已结束,还剩13页未读——
开通会员后可免费下载高清完整文档

免费资源【人教版】2024-2025学年六年级数学下册开学摸底考可打印免费下载
资源下载
资源下载复制密码
THE END
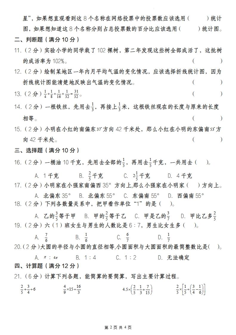
六年级# 六年级数学
点赞41 分享
QQ空间微博QQ好友海报分享复制链接

上一篇

24-25学年第二学期开学摸底测试卷六年级下语文

下一篇

【人教版】2024-2025年第二学期六年级数学开学摸底试题
相关推荐
  • 《小学六年级数学知识点归纳》六年级下册数学【北师版】
  • 闽教版英语六年级上册Unit1PartB练习卷
  • 六年级下册语文第一次月考(一、二单元)
  • 六年级下册数学分数与整数连乘连打版
  • 【基础必备默写小纸条】六年级下册数学
  • 小学必写作文《我的暑假计划》-小升初语文
最新资源

【用正反比例解应用题】六年级下册数学

2025-10-17
免费84

【晨读晚默】四年级下册语文全册重点必背内容晨读晚默17页

2025-10-17
免费111

【圆柱与圆锥押题卷】六年级下册数学

2025-10-17
免费94

【2025秋新版】八年级上册语文期末全册古诗词简答题

2025-10-17
免费116

【苏教版2023-2024学年第一次月考试题】六年级下册数学

2025-10-17
免费87

【1-8单元看拼音写词语】四年级下册语文

2025-10-17
免费88
热门资源

人教PEP版三年级下册英语1-6单元记读小纸条

2025-10-13
免费170

三年级下册语文第三单元检测卷二

2025-10-13
免费168

2025四年级下册《数学第一次月考押题》

2025-10-13
免费168

【北师大版】2024-2025学年六年级数学下册第二学期开学摸底考试检测卷

2025-10-13
免费168

六年级语文下册全册知识点精讲33页

2025-10-13
免费168

六年级下册人教版数学全册知识考点梳理

2025-10-13
免费167
标签云
阅读理解近义词试卷词语识字英语阅读英语语法英语句型英语单词英语写作考点梳理考点练字帖竖式计算知识点真题百分数病句每日一练检测期末测试期末复习期中测试期中复习方程文言文描红拼音应用题幼小衔接
  • 小学学习资料免费下载 - 奥一学习网 AYW.CC

  • Copyright © 2025 · 小学学习资料免费下载 小学学习资料网盘下载 免费下载可打印
    冀ICP备2023009546号-2
在手机上浏览此页面