25-26学年五年级上册数学第一次月考(人教版第1-2单元)(答案解析) - 奥一学习网 WWW.AYW.CC
小学学习资料免费下载 - 奥一学习网 AYW.CC
  • 首页
  • 一年级
    • 幼小衔接
    • 一年级语文
    • 一年级数学
    • 一升二
  • 二年级
    • 二年级语文
    • 二年级数学
    • 二年级英语
    • 二升三
  • 三年级
    • 三年级语文
    • 三年级数学
    • 三年级英语
    • 三升四
  • 四年级
    • 四年级语文
    • 四年级数学
    • 四年级英语
    • 四升五
  • 五年级
    • 五年级语文
    • 五年级数学
    • 五年级英语
    • 五升六
  • 六年级
    • 六年级语文
    • 六年级数学
    • 六年级英语
    • 小升初
  • 七年级
  • 八年级
  • 九年级
小学学习资料免费下载 - 奥一学习网 AYW.CC
  • 首页
  • 一年级
    • 幼小衔接
    • 一年级语文
    • 一年级数学
    • 一升二
  • 二年级
    • 二年级语文
    • 二年级数学
    • 二年级英语
    • 二升三
  • 三年级
    • 三年级语文
    • 三年级数学
    • 三年级英语
    • 三升四
  • 四年级
    • 四年级语文
    • 四年级数学
    • 四年级英语
    • 四升五
  • 五年级
    • 五年级语文
    • 五年级数学
    • 五年级英语
    • 五升六
  • 六年级
    • 六年级语文
    • 六年级数学
    • 六年级英语
    • 小升初
  • 七年级
  • 八年级
  • 九年级
  • 首页
  • 五年级
  • 正文

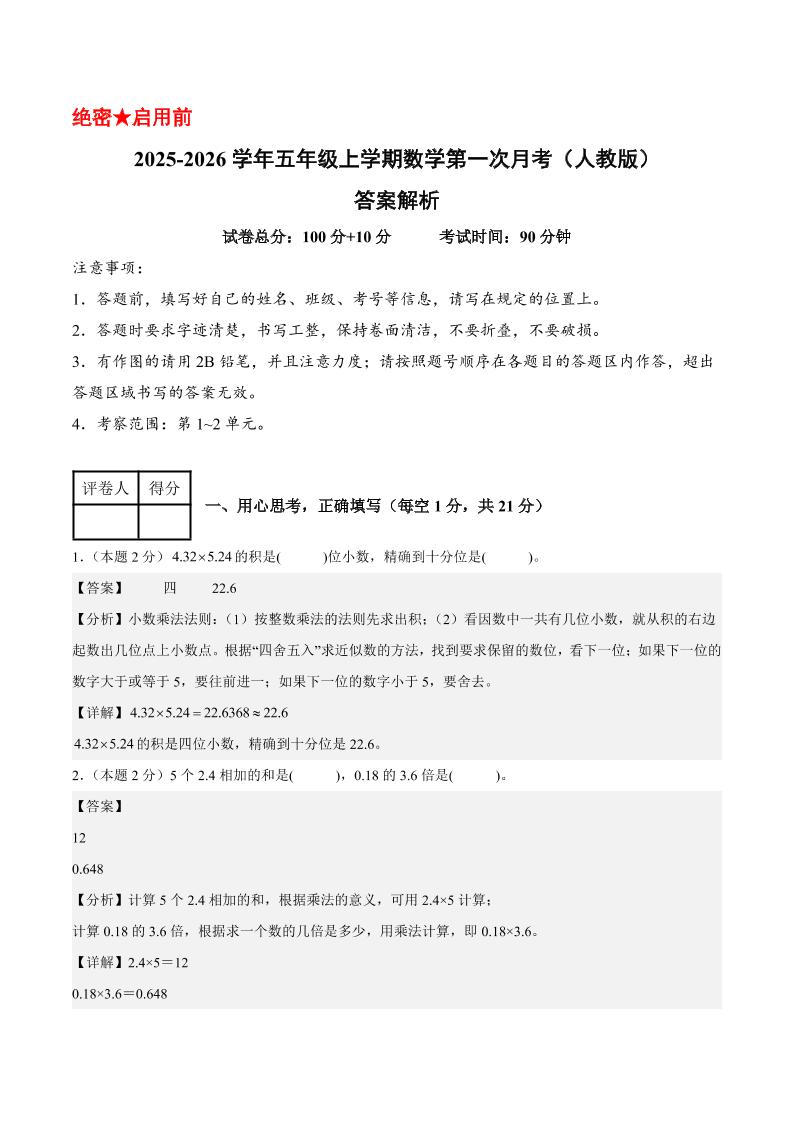
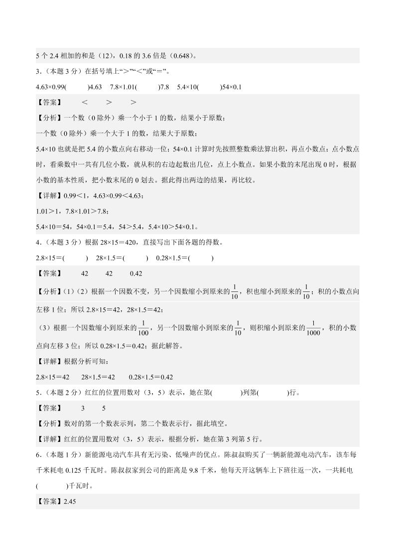
25-26学年五年级上册数学第一次月考(人教版第1-2单元)(答案解析)

许老师的头像 - 奥一学习网 WWW.AYW.CC钻石会员
许老师等级-LV5 - 奥一学习网 WWW.AYW.CC
2025-10-21更新
8250

——预览已结束,还剩14页未读——
您已获得此文档下载权限,请点击底部下载完整文档

免费资源25-26学年五年级上册数学第一次月考(人教版第1-2单元)(答案解析)可打印免费下载
资源下载
资源下载复制密码
THE END
五年级# 五年级数学
点赞50 分享
QQ空间微博QQ好友海报分享复制链接

上一篇

五年级上册语文《牛郎织女(一)》仿写小练笔范文4页

下一篇

25秋五年级上册人教版数学学习单15页
相关推荐
  • 2025五年级下语文暑假漫游记
  • 【单元热点难点】译林版(三起)英语五年级上册Unit1Goldilocksandthethreebears教材划重点
  • 五年级上册语文第一单元情景卷+答案7页
  • 24-25五年级下册人教版数学期末试卷一(含答案17页)
  • 五年级下册数学解方程练习
  • 五年级下册数学第八章数据的表示和分析单元检测(B卷)
最新资源

25三上语文第三单元达标测试卷(含答案5页)

2025-10-21
免费101

25秋五年级上册人教版数学学习单15页

2025-10-21
免费119

六年级下册北师大数学第一次月考试卷

2025-10-21
免费83

六年级下册北师大数学期末全册知识点

2025-10-21
免费82

六年级下册北师大数学期末测试卷-1

2025-10-21
免费95

六年级下册北师大数学第四单元测试卷-1

2025-10-21
免费115
热门资源

人教PEP版三年级下册英语1-6单元记读小纸条

2025-10-13
免费170

【北师大版】2024-2025学年六年级数学下册第二学期开学摸底考试检测卷

2025-10-13
免费168

六年级语文下册全册知识点精讲33页

2025-10-13
免费168

三年级下册语文第三单元检测卷二

2025-10-13
免费168

2025四年级下册《数学第一次月考押题》

2025-10-13
免费168

六年级下册人教版数学全册知识考点梳理

2025-10-13
免费167
标签云
阅读理解近义词试卷词语识字英语阅读英语语法英语句型英语单词英语写作考点梳理考点练字帖竖式计算知识点真题百分数病句每日一练检测期末测试期末复习期中测试期中复习方程文言文描红拼音应用题幼小衔接
  • 小学学习资料免费下载 - 奥一学习网 AYW.CC

  • Copyright © 2025 · 小学学习资料免费下载 小学学习资料网盘下载 免费下载可打印
    冀ICP备2023009546号-2
在手机上浏览此页面