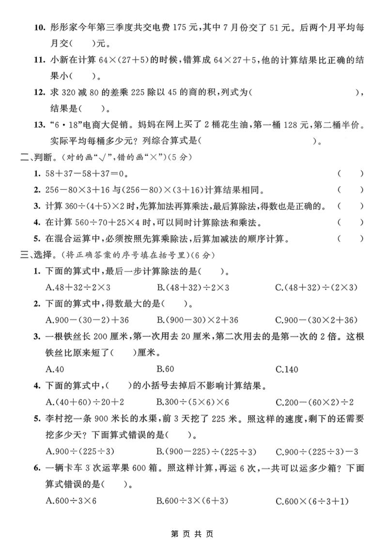
四年级上数学第七单元拔尖测试卷1《青岛63版》 - 奥一学习网 WWW.AYW.CC
小学学习资料免费下载 - 奥一学习网 AYW.CC
  • 首页
  • 一年级
    • 幼小衔接
    • 一年级语文
    • 一年级数学
    • 一升二
  • 二年级
    • 二年级语文
    • 二年级数学
    • 二年级英语
    • 二升三
  • 三年级
    • 三年级语文
    • 三年级数学
    • 三年级英语
    • 三升四
  • 四年级
    • 四年级语文
    • 四年级数学
    • 四年级英语
    • 四升五
  • 五年级
    • 五年级语文
    • 五年级数学
    • 五年级英语
    • 五升六
  • 六年级
    • 六年级语文
    • 六年级数学
    • 六年级英语
    • 小升初
  • 七年级
  • 八年级
  • 九年级
小学学习资料免费下载 - 奥一学习网 AYW.CC
  • 首页
  • 一年级
    • 幼小衔接
    • 一年级语文
    • 一年级数学
    • 一升二
  • 二年级
    • 二年级语文
    • 二年级数学
    • 二年级英语
    • 二升三
  • 三年级
    • 三年级语文
    • 三年级数学
    • 三年级英语
    • 三升四
  • 四年级
    • 四年级语文
    • 四年级数学
    • 四年级英语
    • 四升五
  • 五年级
    • 五年级语文
    • 五年级数学
    • 五年级英语
    • 五升六
  • 六年级
    • 六年级语文
    • 六年级数学
    • 六年级英语
    • 小升初
  • 七年级
  • 八年级
  • 九年级
  • 首页
  • 四年级
  • 正文

四年级上数学第七单元拔尖测试卷1《青岛63版》

许老师的头像 - 奥一学习网 WWW.AYW.CC钻石会员
许老师等级-LV5 - 奥一学习网 WWW.AYW.CC
2025-12-17更新
10754
🔥免费领取夸克网盘1TB空间

——预览已结束,还剩2页未读——
您已获得此文档下载权限,请点击底部下载完整文档

免费资源四年级上数学第七单元拔尖测试卷1《青岛63版》可打印免费下载
资源下载
资源下载复制密码
THE END
四年级# 试卷# 四年级数学# 青岛63版
点赞54 分享
QQ空间微博QQ好友海报分享复制链接

上一篇

四年级上数学第六、七单元拔尖测试卷《青岛54版》

下一篇

四年级上数学平均数专项检测卷《青岛54版》
相关推荐
  • 二年级下册西师版数学期中考试试卷-3
  • 计算大作战!四年级上册数学两位数乘除计算训练卡(2000题)
  • 四年级下册语文写字表每日打卡练字(5字版)11页
  • 二年级下册数学第一单元拔尖测试卷3(4页)人教
  • 四年级下册语文期末1-8单元十大考点必背
  • 四下语文词语表看拼音写词语(含答案10页)
最新资源

六年级下语文文言文专项每日一练

2026-02-26
免费100

六年级下语文期末必考按课文内容填空

2026-02-26
免费90

六年级下语文26春精讲生字字帖

2026-02-26
免费115

六年级下语文晨读晚默每日一练

2026-02-26
免费113

六年级下语文生字表120个,字帖10页

2026-02-26
免费99

六下语文一类生字与日积月累寒假专练

2026-02-26
免费118
热门资源

人教PEP版三年级下册英语1-6单元记读小纸条

2025-10-13
免费177

六年级语文下册全册知识点精讲33页

2025-10-13
免费172

【北师大版】2024-2025学年六年级数学下册第二学期开学摸底考试检测卷

2025-10-13
免费170

2025四年级下册《数学第一次月考押题》

2025-10-13
免费170

三年级下册语文第三单元检测卷二

2025-10-13
免费169

六年级下册人教版数学全册知识考点梳理

2025-10-13
免费169
标签云
青岛63版阅读理解闽教版错题整理近义词试卷译林版词语识字西师大版英语阅读英语语法英语句型英语单词英语写作苏教版考点梳理考点练字帖竖式计算知识点真题百分数病句沪教版每日一练检测期末测试期末复习期中测试
  • 小学学习资料免费下载 - 奥一学习网 AYW.CC

  • Copyright © 2025 · 小学学习资料免费下载 小学学习资料网盘下载 免费下载可打印
    冀ICP备2023009546号-2
在手机上浏览此页面