【人教版】五年级下册数学典型例题与相关拓展(2-7因数与倍数创新题型探究) - 奥一学习网 WWW.AYW.CC
小学学习资料免费下载 - 奥一学习网 AYW.CC
  • 首页
  • 一年级
    • 幼小衔接
    • 一年级语文
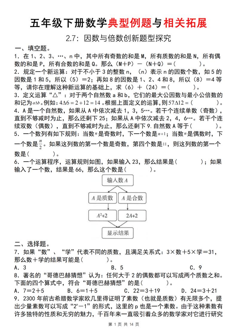
    • 一年级数学
    • 一升二
  • 二年级
    • 二年级语文
    • 二年级数学
    • 二年级英语
    • 二升三
  • 三年级
    • 三年级语文
    • 三年级数学
    • 三年级英语
    • 三升四
  • 四年级
    • 四年级语文
    • 四年级数学
    • 四年级英语
    • 四升五
  • 五年级
    • 五年级语文
    • 五年级数学
    • 五年级英语
    • 五升六
  • 六年级
    • 六年级语文
    • 六年级数学
    • 六年级英语
    • 小升初
小学学习资料免费下载 - 奥一学习网 AYW.CC
  • 首页
  • 一年级
    • 幼小衔接
    • 一年级语文
    • 一年级数学
    • 一升二
  • 二年级
    • 二年级语文
    • 二年级数学
    • 二年级英语
    • 二升三
  • 三年级
    • 三年级语文
    • 三年级数学
    • 三年级英语
    • 三升四
  • 四年级
    • 四年级语文
    • 四年级数学
    • 四年级英语
    • 四升五
  • 五年级
    • 五年级语文
    • 五年级数学
    • 五年级英语
    • 五升六
  • 六年级
    • 六年级语文
    • 六年级数学
    • 六年级英语
    • 小升初
  • 首页
  • 五年级
  • 正文

【人教版】五年级下册数学典型例题与相关拓展(2-7因数与倍数创新题型探究)

许老师的头像 - 奥一学习网 WWW.AYW.CC钻石会员
许老师等级-LV5 - 奥一学习网 WWW.AYW.CC
2025-10-01更新
9243

——预览已结束,还剩12页未读——
开通会员后可免费下载高清完整文档

免费资源【人教版】五年级下册数学典型例题与相关拓展(2-7因数与倍数创新题型探究)可打印免费下载
资源下载
资源下载复制密码
THE END
五年级# 五年级数学
点赞43 分享
QQ空间微博QQ好友海报分享复制链接

上一篇

【人教版】五年级下册数学典型例题与相关拓展(2-4因数与倍数综合应用一)

下一篇

【人教版】2025学年五年级下数学第二单元综合素养提高卷
相关推荐
  • 五年级语文第二学期第一次月考核心素养评估卷
  • 五年级下册语文期中复习小测
  • 【人教版】五年级下册数学典型例题与相关拓展(2-6因数与倍数综合应用三)
  • 五年级下册语文每日词语默写小单
  • 四升五年级暑假英语常考主题作文范文-五年级上册英语
  • 五年级语文上册全册句子专项训练
最新资源

25学年二年级下册语文第一次月考阶段检测卷-荆棘(含答案5页)

2025-10-07
免费79

25学年苏教版数学二年级下册第一单元质量检测(含答案5页)

2025-10-07
免费88

25学年数学二年级下册第一单元闯关测评卷(含答案5页)人教

2025-10-07
免费77

25学年语文二年级下册第一单元闯关测评卷(含答案5页)

2025-10-07
免费100

25学年二年级下册语文第一次月考阶段质量检测卷-小朋友迈着(含答案8页)

2025-10-07
免费97

25学年青岛54版二年级下册数学第一次月考检测卷

2025-10-07
免费90
热门资源

一年级上册语文笔画偏旁部首控笔点阵训练字帖(12页)

2025-09-13
免费126

四年级上册语文知识点课课贴7页

2025-09-12
免费124

二年级下册语文每课拼音词语默写单(完整37页)

2025-09-29
免费123

❤【pep版】五年级下册英语语法题型重点突破100道(用所给词的适当形式填空)(空白版)

2025-09-29
免费123

三年级上册数学奥数练习全国通用版含答案

2025-09-12
免费123

2025新版三年级上册语文生字练字帖(卷面书写练字帖)50页

2025-09-13
免费122
标签云
阅读理解近义词词语识字英语阅读英语语法英语句型英语单词英语写作考点梳理练字帖竖式计算知识点真题百分数病句每日一练期末测试期末复习期中测试期中复习方程文言文描红拼音应用题幼小衔接小纸条小升初备考
  • 小学学习资料免费下载 - 奥一学习网 AYW.CC

  • Copyright © 2025 · 小学学习资料免费下载 小学学习资料网盘下载 免费下载可打印
    冀ICP备2023009546号-2
在手机上浏览此页面